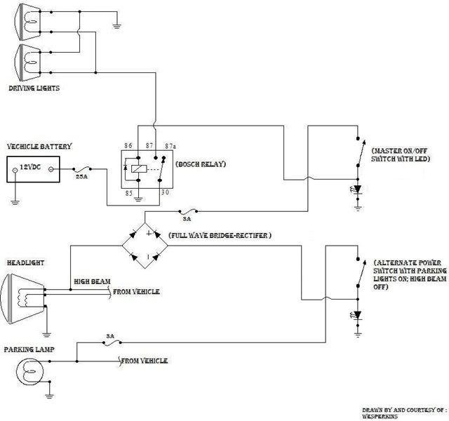
Driving Light Schematic (2 source)

Thread Tools
 
Search this Thread
 
Old Jan 14, 2008 | 07:12 PM
  #1  
WesPerkins's Avatar
Thread Starter
|
Junior Member
Joined: Jan 2008
Posts: 8
Likes: 0
From: Tulsa
Driving Light Schematic (2 source)

As promised, here is a schematic of the way i wired up my lights. It allows for the driving lights to come on automatically with the high beams, and utilizes a switch to turn them off (as normal kits are designed for), i also incorporated another switch to be able to turn them on any time i wanted to as long as the the parking lamps are on. I did this by utilizing a bridge-rectifier as a non logic "or" gate. as longs as one of 2 conditions are met while the master switch is on the driving lights will turn on. Using a bridge rectifier allows this to work without back feeding voltage to the high beams if the lights are on manually and vice versa if the high beams are on. If anyone has any questions feel free to ask.

Enjoy,

Wes

 
Reply




All times are GMT -4. The time now is 12:51 PM.